《中华人民共和国刑法修正案(十一)》将于3月1日起施行。
①最低刑责年龄下调至12周岁;
②奸淫幼女最高可处死刑;
③冒名顶替入学上岗等正式入刑;
④抢公交车方向盘、高空抛物等正式入刑;
⑤袭警罪正式明确;
…...
来 源丨人民日报、中央广播电视总台央广网、公开信息等
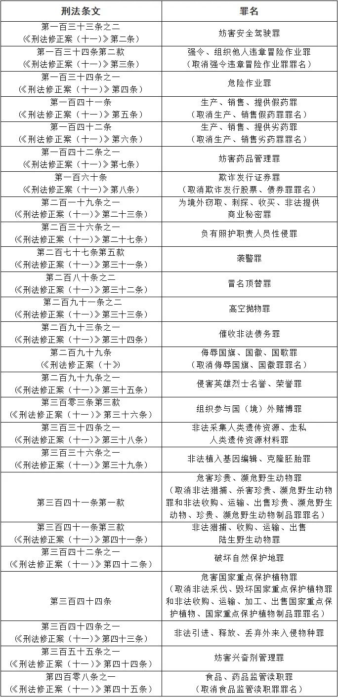
27日,最高人民法院、最高人民检察院发布关于执行《中华人民共和国刑法》确定罪名的补充规定(七)。该规定自2021年3月1日起施行。
据了解,根据《中华人民共和国刑法修正案(十)》(以下简称《刑法修正案(十)》)、《中华人民共和国刑法修正案(十一)》(以下简称《刑法修正案(十一)》),结合司法实践反映的情况,最高人民法院、最高人民检察院对《最高人民法院关于执行〈中华人民共和国刑法〉确定罪名的规定》《最高人民检察院关于适用刑法分则规定的犯罪的罪名的意见》作出了如下补充、修改:
3月1日起,这些行为触犯刑法!
《中华人民共和国刑法修正案(十一)》将于3月1日起施行。这些新规与你我息息相关:
①最低刑责年龄下调至12周岁;
②奸淫幼女最高可处死刑;
③冒名顶替入学上岗等正式入刑;
④抢公交车方向盘、高空抛物等正式入刑;
⑤袭警罪正式明确;
…...




